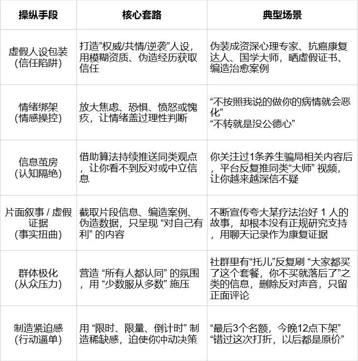
网络操纵骗局近年来手法不断翻新,骗子常利用心理暗示、信息操控与情感诱导,让受害者在不知不觉中陷入圈套。这类骗局往往披着高收益投资、紧急求助或权威机构的外衣,通过精心编排的话术与场景制造紧迫感,削弱受害者的理性判断。他们可能伪造聊天记录、虚假截图或冒充熟人身份,引导目标逐步透露隐私信息或进行转账操作。由于过程隐蔽且带有强烈情绪驱动,许多人在事后才意识到自己被操控,但资金与个人信息已遭受损失。识别此类骗局的第一步,是警惕任何未经核实却要求立刻行动的信息源,并坚持在情绪波动时暂缓决策。
深入分析可归纳出五大常见疑点,帮助辨别网络操纵骗局。其一,信息来源异常单一且无法交叉验证,对方只提供片面证据却拒绝展示完整背景或可查证渠道。其二,频繁制造紧迫与稀缺氛围,如限时优惠、名额紧张或威胁性后果,迫使人在慌乱中仓促决定。其三,过度套取个人隐私或账户信息,甚至在初次接触时就索要验证码、密码或远程控制权限。其四,承诺回报明显偏离常理,收益率远超市场合理水平且无透明可溯的风险说明。其五,沟通中回避直接质疑,用模糊话术转移焦点或反复强调信任与感情绑定,削弱对方独立判断的空间。遇到同时具备多项疑点的情况,应果断停止互动并寻求第三方核实。
防范网络操纵骗局,需要在日常保持冷静与求证的习惯,遇到可疑情形可死磕上述疑点逐一排查,不轻易被情绪牵着走。接到陌生来电或信息时,先通过官方或可靠渠道核实对方身份与事由,避免仅凭单方面说辞作出行动。涉及资金往来务必确认收款方资质与合同细节,并尽量采用有保护机制的支付方式。与亲友沟通时若发现对方言行反常,应侧面联系确认其真实状况,防止骗子冒用身份实施远程操控。培养对异常信息与过高收益的天然警觉,结合五大疑点的逐项审视,能在很大程度上排除隐患,守住个人信息与财产安全。


